Blender Image As Plane Transparent

How To Render Object With Shadows On A Transparent Background

How To Render Object With Shadows On A Transparent Background

How To Import A 3d Blender Object Into A Three Js Project As A

How To Import A 3d Blender Object Into A Three Js Project As A

Bake Transparent Textures Onto Plane Blender Stack Exchange

Bake Transparent Textures Onto Plane Blender Stack Exchange

How To Use Image Textures With Transparency In Blender Cycles

How To Use Image Textures With Transparency In Blender Cycles

Blender Transparent Texture Renders Black Polycount

Blender Transparent Texture Renders Black Polycount

Transparency Problem With Texture Using Cycles Blender Stack

Transparency Problem With Texture Using Cycles Blender Stack

Blender How To Import Png Image With Alpha Transparency In Cycle

Blender How To Import Png Image With Alpha Transparency In Cycle

Plane With Feathered Edges Blender Org

Plane With Feathered Edges Blender Org

25+ Blender Image As Plane Transparent

Additive Material Add Shader Emission Transparent Blender

Additive Material Add Shader Emission Transparent Blender

Basic Alpha Transparency Blender 2 8 Knowledgebase

Basic Alpha Transparency Blender 2 8 Knowledgebase

Cycles Vs Eevee 15 Limitations Of Real Time Rendering In

Cycles Vs Eevee 15 Limitations Of Real Time Rendering In

Black Artifacts When Looking Through Many Transparent Objects

Black Artifacts When Looking Through Many Transparent Objects

How To Create A Shadow Catcher With Eevee In Blender

How To Create A Shadow Catcher With Eevee In Blender

Tutorialfield Blogspot Com Blender 2 5 Cycles Infinite Plane

Tutorialfield Blogspot Com Blender 2 5 Cycles Infinite Plane

Blender Transparent Texture Material Gif Gfycat

Blender Transparent Texture Material Gif Gfycat

How To Easily Setup A Good Water Shader In Blender Tutorial By

How To Easily Setup A Good Water Shader In Blender Tutorial By

Blender 3d Noob To Pro Using A Texture To Make A Material

Blender 3d Noob To Pro Using A Texture To Make A Material

Only First Transparent Texture Is Visible While Baking Materials

Only First Transparent Texture Is Visible While Baking Materials

Blender 2 8 Dec21 Build Solid View Objects Are Semi Transparent

Blender 2 8 Dec21 Build Solid View Objects Are Semi Transparent

Blender 2 8 How To Use Transparent Textures Roxlu

Blender 2 8 How To Use Transparent Textures Roxlu

Blender 2 67 Understanding Fac Value Of Mix Shader In Lightpath

Blender 2 67 Understanding Fac Value Of Mix Shader In Lightpath

How To Use Cutout Textures In Blender 2 8 Blender 3d Architect

How To Use Cutout Textures In Blender 2 8 Blender 3d Architect

How To Use 2d Cutout Trees And People Png In 3d Blender

How To Use 2d Cutout Trees And People Png In 3d Blender

Transparency Blender Manual

Transparency Blender Manual

How To Render A Background Image In Blender 2 8 Using A Camera

How To Render A Background Image In Blender 2 8 Using A Camera

How To Import Multiple 2d Cutout Texture Images To Blender 3d

How To Import Multiple 2d Cutout Texture Images To Blender 3d

Alpha Compositing Blender Texture Mapping Rendering Opacity

Alpha Compositing Blender Texture Mapping Rendering Opacity

Blender How To Import Png Image With Alpha Transparency In Cycle

Blender How To Import Png Image With Alpha Transparency In Cycle

Blender Transparency In Edit Mode Polycount

Blender Transparency In Edit Mode Polycount

Blender 2 8 Tips And Tricks Roxlu

Blender 2 8 Tips And Tricks Roxlu

Image Plane Rendering Transparent Blender

Image Plane Rendering Transparent Blender

Blender 2 8 Background Image Simply Explained All3dp

Blender 2 8 Background Image Simply Explained All3dp

The Best Way To Render An Shadow On A Transparent Background In

The Best Way To Render An Shadow On A Transparent Background In

Blender 2 7 Tutorial 47 Image Textures With Transparency B3d

Blender 2 7 Tutorial 47 Image Textures With Transparency B3d

Hangar Tutorial Transparency

Hangar Tutorial Transparency

Image Alpha Background Renders Black When Using Import Images As

Image Alpha Background Renders Black When Using Import Images As

Mirror Object In Eevee Cg Cookie

Mirror Object In Eevee Cg Cookie

Blender Hdr And Shadow Catcher In Blender Render Internal

Blender Hdr And Shadow Catcher In Blender Render Internal

How To Render Object With Shadows On A Transparent Background

How To Render Object With Shadows On A Transparent Background

How Do I Make Uvs Transparent In Blender Art Design Support

How Do I Make Uvs Transparent In Blender Art Design Support

How To Make A Reference Image Plane Transparent Materials And

How To Make A Reference Image Plane Transparent Materials And

Blender 2 53 Alpha Tutorial Images With Transparent Background

Blender 2 53 Alpha Tutorial Images With Transparent Background

Eevee Alpha Maps Materials And Textures Blender Artists Community

Eevee Alpha Maps Materials And Textures Blender Artists Community

Blender 2 8 Cycles Importing Image As Plane Isn T Transparent

Blender 2 8 Cycles Importing Image As Plane Isn T Transparent

Regular Shadow Catcher For Eevee Blender Community

Regular Shadow Catcher For Eevee Blender Community

Blender Bake Shadows With A Transparency Alpha Youtube

Blender Bake Shadows With A Transparency Alpha Youtube

Png Texture Image Goes Black On Transparent Parts Materials And

Png Texture Image Goes Black On Transparent Parts Materials And

Transparency Textures Alpha Channels Alpha In Blender

Transparency Textures Alpha Channels Alpha In Blender

Transparent Image As Plane While In Sculpting Mode Blender Stack

Transparent Image As Plane While In Sculpting Mode Blender Stack

Blender How To Show Transparent Alpha Shadows Blender Render

Blender How To Show Transparent Alpha Shadows Blender Render

Cycles Transparent Image Textures In Lookdev Blender 2 8

Cycles Transparent Image Textures In Lookdev Blender 2 8

Transparency Gradient Cycles Materials And Textures Blender

Transparency Gradient Cycles Materials And Textures Blender

Lost Transparency On Planes Imported From Blender Unity Forum

Lost Transparency On Planes Imported From Blender Unity Forum

How To Get Freestyle Stroke To Follow The Images When Using Images

How To Get Freestyle Stroke To Follow The Images When Using Images

Transparent Image As Plane While In Sculpting Mode

Transparent Image As Plane While In Sculpting Mode

Transparent Plane Still Casts Shadow Blender Stack Exchange

Transparent Plane Still Casts Shadow Blender Stack Exchange

The Best Way To Render An Shadow On A Transparent Background In

The Best Way To Render An Shadow On A Transparent Background In

Blender 2 8 Tips And Tricks Roxlu

Blender 2 8 Tips And Tricks Roxlu

Blender Transparent Texture Renders Black Polycount

Blender Transparent Texture Renders Black Polycount

Transparent Image Planes In Cycles Have Strange Borders Blender

Transparent Image Planes In Cycles Have Strange Borders Blender

Baking Overlapping Transparent Textures Lighting And Rendering

Baking Overlapping Transparent Textures Lighting And Rendering

Blender 2 8 Background Images Workflow Blendernation

Blender 2 8 Background Images Workflow Blendernation

How To Create A Shadow Catcher In Blender Cycles Jay Versluis

How To Create A Shadow Catcher In Blender Cycles Jay Versluis

Make A Mesh Material Turn Transparent As It Intersects With

Make A Mesh Material Turn Transparent As It Intersects With

Can Blender Use The Alpha Channel Of An Image As Transparency On A

Can Blender Use The Alpha Channel Of An Image As Transparency On A

Transparent Shadows In Blender Internal Rendered Smoothie

Transparent Shadows In Blender Internal Rendered Smoothie

My Plane Is A Shadow Catcher Why Is The Bg Not Transparent When

My Plane Is A Shadow Catcher Why Is The Bg Not Transparent When

How To Render Transparent Textures In Blender Render Blender

How To Render Transparent Textures In Blender Render Blender

The Best Way To Render An Shadow On A Transparent Background In

The Best Way To Render An Shadow On A Transparent Background In

Transparent Shadows In Blender Internal Rendered Smoothie

Transparent Shadows In Blender Internal Rendered Smoothie

Shadows Blender Manual

Shadows Blender Manual

Materials Blend4web 18 05 0 User Manual

Materials Blend4web 18 05 0 User Manual

Cycles Baking Transparent Background Blender Stack Exchange

Cycles Baking Transparent Background Blender Stack Exchange

Lost Transparency On Planes Imported From Blender Unity Forum

Lost Transparency On Planes Imported From Blender Unity Forum

Https Encrypted Tbn0 Gstatic Com Images Q Tbn 3aand9gcstm Romji6q04t1vkhv 6bybsqe35g2dx Xs5yw5i Usqp Cau

Https Encrypted Tbn0 Gstatic Com Images Q Tbn 3aand9gcstm Romji6q04t1vkhv 6bybsqe35g2dx Xs5yw5i Usqp Cau

How To Render A Background Image In Blender 2 8 Using A Camera

How To Render A Background Image In Blender 2 8 Using A Camera

How To Material With Png Alpha Blend4web

How To Material With Png Alpha Blend4web

Eevee Transparent Png With Incorrect Shadows Blender

Eevee Transparent Png With Incorrect Shadows Blender

Transparency Blender Manual

Transparency Blender Manual

Using Plane Textures For Trees People Etc In Still Rendering

Using Plane Textures For Trees People Etc In Still Rendering

Transparent Shadows In Blender Internal Rendered Smoothie

Transparent Shadows In Blender Internal Rendered Smoothie

Https Encrypted Tbn0 Gstatic Com Images Q Tbn 3aand9gctnu6narpem2yac Tabwc590w4obsqzwclpnmdxktcmdxtnxtiv Usqp Cau

Https Encrypted Tbn0 Gstatic Com Images Q Tbn 3aand9gctnu6narpem2yac Tabwc590w4obsqzwclpnmdxktcmdxtnxtiv Usqp Cau

Help Casting Wrong Shadow Mesh Second Life Community

Help Casting Wrong Shadow Mesh Second Life Community

Https Encrypted Tbn0 Gstatic Com Images Q Tbn 3aand9gct2y09pq6a Nxqpd J3g 9cegw3j5dnhltgb4zmgt5sgzjpjtw4 Usqp Cau

Https Encrypted Tbn0 Gstatic Com Images Q Tbn 3aand9gct2y09pq6a Nxqpd J3g 9cegw3j5dnhltgb4zmgt5sgzjpjtw4 Usqp Cau

Blender 2 8 Eevee Tutorial Shadow Catcher Blendernation

Blender 2 8 Eevee Tutorial Shadow Catcher Blendernation

Blender How To Import Png Image With Alpha Transparency In Cycle

Blender How To Import Png Image With Alpha Transparency In Cycle

Blender Transparent Texture Renders Black Polycount

Blender Transparent Texture Renders Black Polycount

Grass Alpha Texture Png Download 1024 1024 Free Transparent

Grass Alpha Texture Png Download 1024 1024 Free Transparent

Blender 2 8 Images As Planes Black Background Blender

Blender 2 8 Images As Planes Black Background Blender

Blender 3d Noob To Pro Using A Texture To Make A Material

Blender 3d Noob To Pro Using A Texture To Make A Material

Rgbmix Shadow Only Material In Cycles Blender

Rgbmix Shadow Only Material In Cycles Blender

Render Alpha In Alpha Channel In Blender 2 8 Compositing And

Render Alpha In Alpha Channel In Blender 2 8 Compositing And

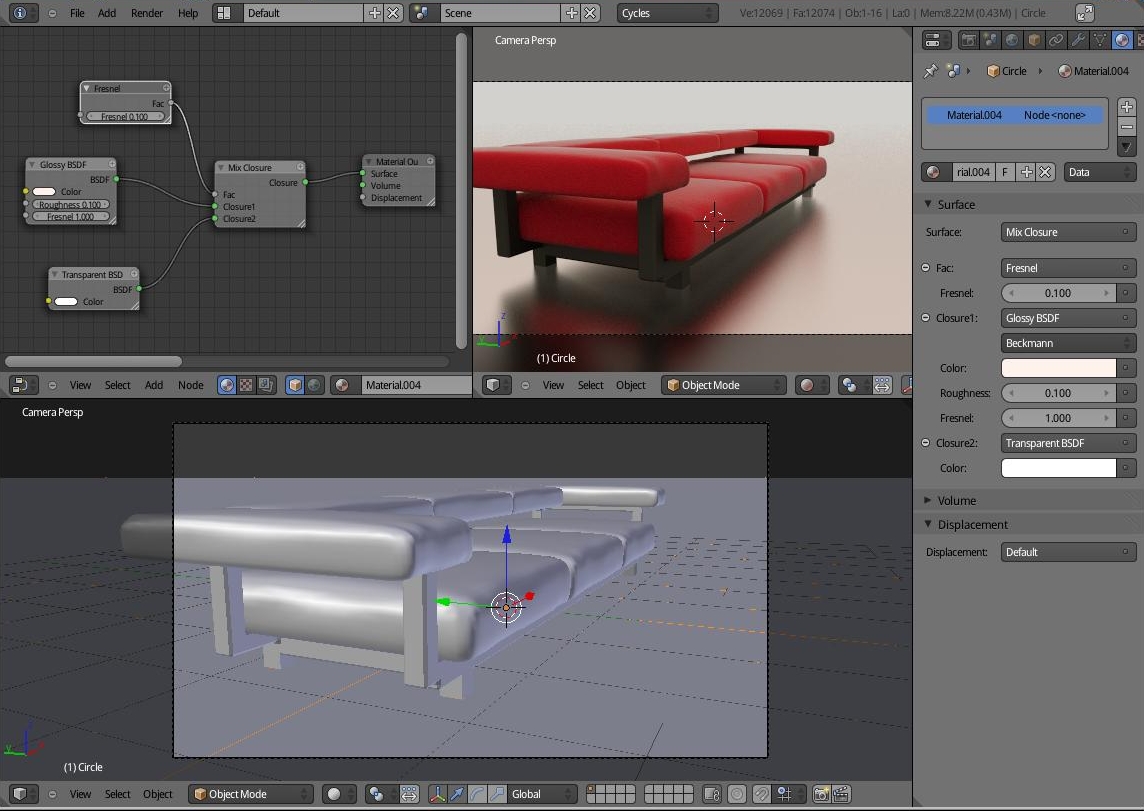
Transparent Materials In Cycles Blender 2 8 Knowledgebase

Transparent Materials In Cycles Blender 2 8 Knowledgebase

Rendering An Actually Transparent Glass Cycles Lighting And

Rendering An Actually Transparent Glass Cycles Lighting And

How To Use 2d Cutout Trees And People Png In 3d Blender

How To Use 2d Cutout Trees And People Png In 3d Blender

Extruding From Textured Plane Is Transparent Blender 2 8 X

Extruding From Textured Plane Is Transparent Blender 2 8 X

Alpha Transparent Textures Materials In Blender 2 8 Youtube

Alpha Transparent Textures Materials In Blender 2 8 Youtube

Lost Transparency On Planes Imported From Blender Unity Forum

Lost Transparency On Planes Imported From Blender Unity Forum

5 Must Know Tips With Bump Normal Maps Blender 2 8 Creative Shrimp

5 Must Know Tips With Bump Normal Maps Blender 2 8 Creative Shrimp

Transparency Blender Manual

Transparency Blender Manual

Blender 2 8 Simple Approach To Overlaying Dirt Blender Stack

Blender 2 8 Simple Approach To Overlaying Dirt Blender Stack

Blender How To Import Png Image With Alpha Transparency In Cycle

Blender How To Import Png Image With Alpha Transparency In Cycle

Small Blender Things Blender Transparent Particles Vs Geometry

Small Blender Things Blender Transparent Particles Vs Geometry